2021年01月27日
労働安全衛生法は、労働者の安全と健康を守り、快適な職場をつくるために事業主が守るべきルールです。労災防止計画・措置や管理体制、危険物から職場環境まで広く規定されています。
本記事では、どのような企業にも共通するルールとポイントについて解説します。
【最新調査】働き方実態調査レポートをご覧いただけます
近年人々のはたらき方は大きく変化し、それに伴い人事・組織戦略の新たな課題も浮かび上がっています。人事施策や組織戦略の展望にお悩みの方もいらっしゃるのではないでしょうか。
パーソルグループでは、働き方の「いま」と「これから」について、管理職および一般職1,000名を対象に調査を行いました。人事制度、オフィス環境、副業、人材育成、メンタルヘルスなどに焦点を当て、働き方の実態調査の結果をまとめたレポートをお届けします。
経営・人事の皆様のご参考になれば幸いです。
労働安全衛生法(安衛法)は、管理体制と各種責任者や、措置を講じなければいけない危険物・有害物、職場環境やメンタルヘルスなど、相当な広範囲にわたって労働者の安全と健康を確保するためのルールです。同時に、快適な職場環境づくりをめざす決まりも含みます。
そのため、それらすべてをカバーする条文や関連する通達などが膨大にあります。したがって本記事では、主にデスクワークを中心とする職場に必要なルールやそのポイントに絞って、すなわち、どんな企業でも守らなければならない決まりについて解説していきます。
まず、安衛法の目的は2つ。
この2つを達成するために、事業主は事業場の規模に応じて、労働者の安全と健康を守る管理者を配置しなければいけません。その管理者・資格者は、以下の通りです。
業種にかかわらず、常時50人以上の労働者を使用する事業場では「衛生管理者」「産業医」を選任する必要があります。また、安衛法は安全と健康の確保とならんで「快適な職場づくり」も目的としています。そのため、すべての事業主は、メンタルヘルスチェックなど、労働者の心身にわたる健康保持と増進に注意をはらわなければいけません。
製造業、建設業や林業・鉱業といった危険をともなう作業が必要な事業の安全・衛生確保が、いかに大変かがわかります。
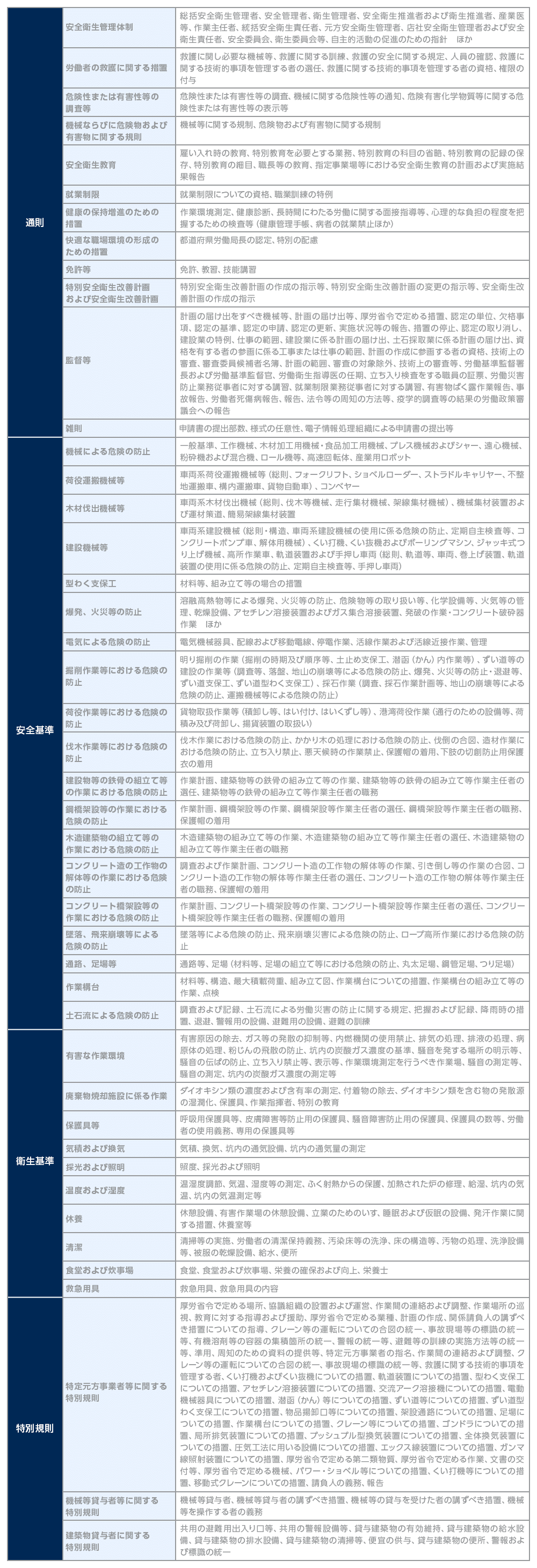
上に見た安全衛生管理体制やメンタルヘルスを含む快適な職場づくりのほかにも、安衛法にはさまざまなことが定められています。
以下は安衛法に定められた主な項目、ならびに安衛法および労働安全衛生施工令の規定に基づき定められた労働安全衛生規則の主な項目です。極めて広範囲にわたり定められていることがわかります。
【出典】厚生労働省「安全・衛生 労働安全衛生法の概要」
このように膨大な定め・広範囲に及ぶ安衛法ですが、ここからはデスクワークを主とした職場で守らなければならない企業の責任を確認しましょう。事業者の責務のうち大きなものは、以下の3つです。
1. 危険防止の措置
まず、事業者は労働者が設備や作業などによって危険な目にあたり、けがや病気をすることがないよう、防止措置をとらなければいけません。これは労働者によっても守られなければなりません。労働者も事業者の危険防止措置に応じ、必要な項目を守る必要があります。
【出典】労働安全衛生法 第20条~第36条より適宜編集
2. 安全衛生教育の実施
次に、事業者は、雇い入れた労働者に、従事する業務に関する安全衛生教育を実施しなければいけません。この労働者には、アルバイト・パートなども含まれます。
【出典】労働安全衛生法 第59条~第63条より適宜編集
3. 労働者の健康保持や健康増進のための措置
さらに、事業者は労働者の健康の保持増進のため、作業環境測定、作業の管理、健康診断等を実施しなければなりません。
・作業環境測定、作業管理
作業環境中に、有機溶剤・鉛およびその化合物・特定化学物質等の有害な化学物質、粉じん等の有害な物質のほか、騒音、振動、高温・低温、高湿度等があるときには、これらを除去ないし一定の限度まで低減させなければいけません。そうした対策だけでは不足の場合には、保護具や保護衣などによって労働者の健康被害を未然に防止しなければなりません。
また事業者は、労働者の健康に配慮して、その従事する作業を適切に管理しなければいけません(第65条の3)。
・健康診断、保健指導
事業者は、労働者に対して医師による健康診断を行わなければなりません(第66条)。またその結果を記録し(第66条の3)、異常の所見が認められた労働者については、健康保持のため必要な措置について、医師や歯科医師の意見を聞かなければいけません(第66条の4)。加えて、それら意見を勘案し、必要の場合には就業場所の変更、作業の転換、労働時間の短縮、深夜業の回数の減少などの措置を講ずるほか、医師・歯科医師などへ報告その他の適切な措置を行わなくてはいけません(第66条の5)。
66条にある年に1度の健康診断は、どんなに労働者が受診しないといっても、受診させることが会社の義務になっています。そのため、就業規則に懲戒事由と罰則を盛り込んでおく、というのも1つの方法かもしれません。
また保健指導も、必要に応じて行うよう努めなければいけません。健康診断の結果、特に健康保持に努める必要がある労働者に対しては、医師または歯科医師による保健指導を行うよう努めなければいけません(第66条の7)。
2019年に安衛法は大きく改正されました。ここ20年ほど、一般労働者の年間総実労働時間は2000時間前後で推移しています。業務における過重な負荷により脳・心臓疾患を発症したとする労災請求件数は、過去10年ほど、700~900件で推移しています。
また減少傾向とはいえ、勤務問題を原因の1つとする自殺者数は、年2000人前後と依然高い水準にあります。こうした現状を踏まえ、改正されたと考えられます。
業務における過重な負荷により脳・心臓疾患を発症したとする労災請求件数
【出典】厚生労働省「過労死等の労災補償状況」
勤務問題を原因の1つとする自殺者数
【出典】警察庁自殺統計原票データより厚生労働省作成
改正安衛法は、2019年4月から施行されており、改正のポイントは3点です。
それぞれ解説していきましょう。
1. 労働時間の適正な把握の義務化
管理監督者を含むすべての労働者の労働時間を、適正に把握することが義務化されました(第66条の八の三)。
この労働時間の適正な把握のために企業が行わなければならないことは、厚生労働省がガイドラインにまとめています(労働時間の適正な把握のために使用者が講ずべき措置に関するガイドライン)。これによると、使用者は以下を講じなければいけません。
2. 面接指導の強化
長時間労働者への面接指導の基準が、これまでの時間外・休日労働時間1カ月あたり100時間超から月80時間超に引き下げられました。
これまでも長時間労働者は医師と面談することが必要とされていましたが、これが残業上限規制に合わせ厳格化されたといえます。
※研究開発業務に従事する労働者、高度プロフェッショナル制度の対象者を除きます(月100時間超)。
3. 産業医・産業保健機能の強化
最後に、産業医や産業保健機能の強化が図られています。
具体的には、以下が定められました。
まず(1)環境整備のポイントは以下です。
(2)産業医勧告の強化については、次の2点に注意しましょう。
使用者による民事上の安全配慮義務や、今次改正より前からストレスチェック(メンタルヘルスチェック)義務化や受動喫煙防止対策の推進などが行われていることにも注意が必要です。
工場や工事現場などでは、さらに広範で詳細な安全と健康を守るルールが適用されますが、オフィスワークを主とした労務管理者が守らなければならないことをまとめました。さらに細かい決めごとなどもあるため、社労士やコンサルタントなどの専門家に相談するのも1つの方法かもしれません。知らなかった、とならないよう、労使ともに安全・健康で快適な職場づくりを目指しましょう。
安衛法は広範囲にわたり労働者の安全・健康を守り、快適な職場づくりをめざす法律です。業種・事業場の規模などにより各種責任者や産業医を選任したり、危険防止措置、安全衛生教育の実施、労働者の健康維持・増進の措置を講じたりしなければなりません。
2019年から改正安衛法が施行されましたが、主要な改正点は3つ。1.労働時間の適正な把握の義務化、2.長時間労働者への面接指導の強化、3.産業医・産業保健機能の強化です。
いずれもポイントをおさえ、適切に対応しましょう。
【最新調査】働き方実態調査レポートをご覧いただけます
昨今人々のはたらき方は大きく変化し、それに伴い人事・組織戦略の新たな課題も浮かび上がっています。人事施策や組織戦略の展望にお悩みの方もいらっしゃるのではないでしょうか。
パーソルグループでは、働き方の「いま」と「これから」について、管理職および一般職1,000名を対象に調査を行いました。人事制度、オフィス環境、副業、人材育成、メンタルヘルスなどに焦点を当て、働き方の実態調査の結果をまとめたレポートをお届けします。
経営・人事の皆様のご参考になれば幸いです。
インタビュー・監修

中村俊之(なかむら・としゆき)
中村社会保険労務パートナーズ代表、特定社会保険労務士・人事コンサルタント。人事労務畑の仕事に40年の経験、会社の実態に沿ったベストソリューション(問題点の解決)を得意とし、企業研修は年50回程度行う。人事制度・賃金制度等処遇制度の構築、人事考課制度の構築・考課者研修、労働相談、就業規則その他規程の作成・見直し、目標管理制の構築・研修、階層別(部長級・課長級・係長級・新入社員)教育訓練ほかに対応。主著に『やさしくわかる労働基準法』(監修、ナツメ社刊)ほか